Anthropic チャット
Anthropic Claude (英語) は、さまざまなアプリケーションで使用できる基礎的な AI モデルのファミリーです。開発者や企業は、API アクセスを活用して、Anthropic の AI インフラ (英語) 上に直接構築できます。
Spring AI は、同期およびストリーミングテキスト生成のために Anthropic メッセージング API (英語) をサポートします。
| Anthropic の Claude モデルは、Amazon Bedrock Converse を通じても利用できます。Spring AI は専用の Amazon Bedrock コンバース Anthropic クライアント実装も提供します。 |
前提条件
Anthropic ポータルで API キーを作成する必要があります。
Anthropic API ダッシュボード (英語) でアカウントを作成し、API キーを取得する (英語) ページで API キーを生成します。
Spring AI プロジェクトは、spring.ai.anthropic.api-key という名前の構成プロパティを定義します。このプロパティは、anthropic.com から取得した API Key の値に設定する必要があります。
この構成プロパティは、application.properties ファイルで設定できます。
spring.ai.anthropic.api-key=<your-anthropic-api-key>API キーなどの機密情報を扱う際のセキュリティを強化するために、Spring 式言語 (SpEL) を使用してカスタム環境変数を参照できます。
# In application.yml
spring:
ai:
anthropic:
api-key: ${ANTHROPIC_API_KEY}# In your environment or .env file
export ANTHROPIC_API_KEY=<your-anthropic-api-key>この構成は、アプリケーションコード内でプログラム的に取得することもできます。
// Retrieve API key from a secure source or environment variable
String apiKey = System.getenv("ANTHROPIC_API_KEY");リポジトリと BOM の追加
Spring AI アーティファクトは、Maven Central リポジトリと Spring スナップショットリポジトリに公開されています。これらのリポジトリをビルドシステムに追加するには、アーティファクトリポジトリセクションを参照してください。
依存関係の管理を支援するために、Spring AI は BOM (部品表) を提供し、一貫したバージョンの Spring AI がプロジェクト全体で使用されるようにします。Spring AI BOM をビルドシステムに追加するには、"依存関係管理" セクションを参照してください。
自動構成
Spring AI 自動構成、スターターモジュールのアーティファクト名に大きな変更がありました。詳細については、アップグレードノートを参照してください。 |
Spring AI は、Anthropic チャットクライアント用の Spring Boot 自動構成を提供します。これを有効にするには、プロジェクトの Maven pom.xml または Gradle build.gradle ファイルに次の依存関係を追加します。
Maven
Gradle
<dependency>
<groupId>org.springframework.ai</groupId>
<artifactId>spring-ai-starter-model-anthropic</artifactId>
</dependency>dependencies {
implementation 'org.springframework.ai:spring-ai-starter-model-anthropic'
}| Spring AI BOM をビルドファイルに追加するには、"依存関係管理" セクションを参照してください。 |
チャットのプロパティ
再試行プロパティ
プレフィックス spring.ai.retry は、Anthropic チャットモデルの再試行メカニズムを構成できるプロパティプレフィックスとして使用されます。
| プロパティ | 説明 | デフォルト |
|---|---|---|
spring.ai.retry.max-attempts | 再試行の最大回数。 | 10 |
spring.ai.retry.backoff.initial-interval | 指数関数的バックオフポリシーの初期スリープ期間。 | 2 秒 |
spring.ai.retry.backoff.multiplier | バックオフ間隔の乗数。 | 5 |
spring.ai.retry.backoff.max-interval | 最大バックオフ期間。 | 3 分 |
spring.ai.retry.on-client-errors | false の場合、NonTransientAiException をスローし、 | false |
spring.ai.retry.exclude-on-http-codes | 再試行をトリガーしない HTTP ステータスコードのリスト (例: NonTransientAiException をスローする)。 | 空 |
spring.ai.retry.on-http-codes | 再試行をトリガーする必要がある HTTP ステータスコードのリスト (例: TransientAiException をスローする)。 | 空 |
| 現在、再試行ポリシーはストリーミング API には適用されません。 |
接続プロパティ
接頭辞 spring.ai.anthropic は、Anthropic への接続を可能にするプロパティ接頭辞として使用されます。
| プロパティ | 説明 | デフォルト |
|---|---|---|
spring.ai.anthropic.base-url | 接続先の URL | |
spring.ai.anthropic.completions-path | ベース URL に追加するパス。 |
|
spring.ai.anthropic.version | Anthropic API バージョン | 2023-06-01 |
spring.ai.anthropic.api-key | API キー | - |
spring.ai.anthropic.beta-version | 新しい / 実験的な機能を有効にします。 |
|
プロパティの構成
チャットの自動構成の有効化と無効化は、プレフィックス 有効にするには、spring.ai.model.chat=anthropic (デフォルトで有効になっています) 無効にするには、spring.ai.model.chat=none (または人類学的に一致しない値) この変更は、複数のモデルの構成を可能にするために行われます。 |
プレフィックス spring.ai.anthropic.chat は、Anthropic のチャットモデル実装を構成できるプロパティプレフィックスです。
| プロパティ | 説明 | デフォルト |
|---|---|---|
spring.ai.anthropic.chat.enabled (削除され、無効になりました) | Anthropic チャットモデルを有効にします。 | true |
spring.ai.model.chat | Anthropic チャットモデルを有効にします。 | 人類的な |
spring.ai.anthropic.chat.options.model | 使用する Anthropic チャットモデルです。サポート: |
|
spring.ai.anthropic.chat.options.temperature | 生成される補完の見かけの創造性を制御するために使用するサンプリング温度。値を高くすると出力がよりランダムになり、値を低くすると結果がより集中的で決定的になります。これら 2 つの設定の相互作用を予測するのは難しいため、同じ完了リクエストに対して温度と top_p を変更することはお勧めできません。 | 0.8 |
spring.ai.anthropic.chat.options.max-tokens | チャット補完で生成するトークンの最大数。入力トークンと生成されたトークンの合計の長さは、モデルのコンテキストの長さによって制限されます。 | 500 |
spring.ai.anthropic.chat.options.stop-sequence | モデルの生成を停止させるカスタムテキストシーケンス。モデルは通常、自然にターンを完了すると停止し、その結果、レスポンス stop_reason は "end_turn" になります。モデルがカスタムテキスト文字列に遭遇したときに生成を停止する場合は、stop_sequences パラメーターを使用できます。モデルがカスタムシーケンスの 1 つに遭遇すると、レスポンス stop_reason 値は "stop_sequence" になり、レスポンス stop_sequence 値には一致する停止シーケンスが含まれます。 | - |
spring.ai.anthropic.chat.options.top-p | 核サンプリングを使用します。核サンプリングでは、後続の各トークンのすべてのオプションの累積分布を確率の降順で計算し、top_p で指定された特定の確率に達するとそれをカットオフします。温度または top_p のいずれかを変更する必要がありますが、両方を変更することはできません。高度な使用例にのみ推奨されます。通常は温度のみを使用する必要があります。 | - |
spring.ai.anthropic.chat.options.top-k | 後続の各トークンについて、上位 K 個のオプションからのみサンプリングします。「ロングテール」の低確率レスポンスを削除するために使用されます。技術的な詳細については、こちらを参照してください。高度な使用例にのみ推奨されます。通常は温度のみを使用する必要があります。 | - |
spring.ai.anthropic.chat.options.tool-names | 単一のプロンプトリクエストでツール呼び出しを有効にする、名前で識別されるツールのリスト。これらの名前のツールは、toolCallbacks レジストリに存在する必要があります。 | - |
spring.ai.anthropic.chat.options.tool-callbacks | ChatModel に登録するツールコールバック。 | - |
spring.ai.anthropic.chat.options.toolChoice | モデルがどのツールを呼び出すか(ある場合)を制御します。 | - |
spring.ai.anthropic.chat.options.internal-tool-execution-enabled | False の場合、Spring AI はツール呼び出しを内部で処理せず、クライアントにプロキシします。その後、ツール呼び出しを処理し、適切な関数にディスパッチして、結果を返すのはクライアントの責任です。True (デフォルト) の場合、Spring AI は関数呼び出しを内部で処理します。関数呼び出しをサポートするチャットモデルにのみ適用されます。 | true |
spring.ai.anthropic.chat.options.http-headers | チャット補完リクエストに追加されるオプションの HTTP ヘッダー。 | - |
| モデルエイリアスの最新リストとその説明については、公式の Anthropic モデルエイリアスのドキュメント (英語) を参照してください。 |
spring.ai.anthropic.chat.options というプレフィックスが付いたすべてのプロパティは、リクエスト固有のランタイムオプションを Prompt 呼び出しに追加することで実行時にオーバーライドできます。 |
ランタイムオプション
AnthropicChatOptions.java [GitHub] (英語) は、使用するモデル、温度、最大トークン数などのモデル構成を提供します。
起動時に、AnthropicChatModel(api, options) コンストラクターまたは spring.ai.anthropic.chat.options.* プロパティを使用してデフォルトのオプションを構成できます。
実行時に、新しいリクエスト固有のオプションを Prompt 呼び出しに追加することで、デフォルトのオプションをオーバーライドできます。たとえば、特定のリクエストのデフォルトのモデルと温度をオーバーライドするには、次のようにします。
ChatResponse response = chatModel.call(
new Prompt(
"Generate the names of 5 famous pirates.",
AnthropicChatOptions.builder()
.model("claude-3-7-sonnet-latest")
.temperature(0.4)
.build()
));| モデル固有の AnthropicChatOptions [GitHub] (英語) に加えて、ChatOptions#builder() [GitHub] (英語) で作成されたポータブル ChatOptions [GitHub] (英語) インスタンスを使用できます。 |
プロンプトキャッシュ
Anthropic’s prompt caching feature (英語) allows you to cache frequently used prompts to reduce costs and improve response times for repeated interactions. When you cache a prompt, subsequent identical requests can reuse the cached content, significantly reducing the number of input tokens processed.
対応モデル プロンプトキャッシュは現在、Claude Sonnet 4.5、Claude Opus 4.5、Claude Haiku 4.5、Claude Opus 4、Claude Sonnet 4、Claude Sonnet 3.7、Claude Sonnet 3.5、Claude Haiku 3.5、Claude Haiku 3、および Claude Opus 3 でサポートされています。 トークン要件 異なるモデルには、キャッシュの有効性に関する最小トークンしきい値が異なります。- Claude Sonnet 4: 1024+ トークン - Claude Haiku モデル: 2048+ トークン - その他のモデル: 1024+ トークン |
キャッシュ戦略
Spring AI は、AnthropicCacheStrategy 列挙型を通じて戦略的なキャッシュ配置を提供します。各戦略は、Anthropic の 4 つのブレークポイント制限内で、最適な位置にキャッシュブレークポイントを自動的に配置します。
| 戦略 | 使用されたブレークポイント | ユースケース |
|---|---|---|
| 0 | プロンプトキャッシュを完全に無効にします。リクエストが一度限りの場合や、コンテンツが小さすぎてキャッシュのメリットが得られない場合に使用します。 |
| 1 | システムメッセージの内容をキャッシュします。ツールは、Anthropic の約 20 ブロックの自動ルックバックメカニズムによって暗黙的にキャッシュされます。システムプロンプトが大きく、ツールが 20 個未満で安定している場合に使用します。 |
| 1 | ツール定義のみをキャッシュします。システムメッセージはキャッシュされず、リクエストごとに新しく処理されます。ツール定義が大きく安定している(5000+ トークン)ものの、システムプロンプトが頻繁に変更されるか、テナント / コンテキストごとに異なる場合に使用します。 |
| 2 | ツール定義(ブレークポイント 1)とシステムメッセージ(ブレークポイント 2)の両方を明示的にキャッシュします。ツールが 20 個以上(自動ルックバックでは対応しきれない)ある場合、または両方のコンポーネントを確定的にキャッシュしたい場合に使用します。システム変更によってツールキャッシュが無効化されることはありません。 |
| 1-4 | 現在のユーザーの質問までの会話履歴全体をキャッシュします。チャットメモリを使用して複数ターンの会話を行う場合、会話履歴が時間の経過とともに増加します。 |
Anthropic のカスケード無効化により、ツール定義を変更すると、下流のキャッシュブレークポイント(システム、メッセージ)がすべて無効化されます。SYSTEM_AND_TOOLS または CONVERSATION_HISTORY 戦略を使用する場合、ツールの安定性は非常に重要です。 |
プロンプトキャッシュを有効にする
AnthropicChatOptions に cacheOptions を設定し、strategy を選択してプロンプトキャッシュを有効にします。
システムのみのキャッシュ
最適な用途: 安定したシステムは 20 個未満のツール (自動ルックバックによって暗黙的にキャッシュされたツール) をプロンプトします。
// Cache system message content (tools cached implicitly)
ChatResponse response = chatModel.call(
new Prompt(
List.of(
new SystemMessage("You are a helpful AI assistant with extensive knowledge..."),
new UserMessage("What is machine learning?")
),
AnthropicChatOptions.builder()
.model("claude-sonnet-4")
.cacheOptions(AnthropicCacheOptions.builder()
.strategy(AnthropicCacheStrategy.SYSTEM_ONLY)
.build())
.maxTokens(500)
.build()
)
);ツールのみのキャッシュ
最適な用途: 動的なシステムプロンプト (マルチテナントアプリ、A/B テスト) を備えた大規模で安定したツールセット。
// Cache tool definitions, system prompt processed fresh each time
ChatResponse response = chatModel.call(
new Prompt(
List.of(
new SystemMessage("You are a " + persona + " assistant..."), // Dynamic per-tenant
new UserMessage("What's the weather like in San Francisco?")
),
AnthropicChatOptions.builder()
.model("claude-sonnet-4")
.cacheOptions(AnthropicCacheOptions.builder()
.strategy(AnthropicCacheStrategy.TOOLS_ONLY)
.build())
.toolCallbacks(weatherToolCallback) // Large tool set cached
.maxTokens(500)
.build()
)
);システムとツールのキャッシュ
最適な用途: 20 以上のツール (自動ルックバックを超える) または両方のコンポーネントを個別にキャッシュする必要がある場合。
// Cache both tool definitions and system message with independent breakpoints
// Changing system won't invalidate tool cache (but changing tools invalidates both)
ChatResponse response = chatModel.call(
new Prompt(
List.of(
new SystemMessage("You are a weather analysis assistant..."),
new UserMessage("What's the weather like in San Francisco?")
),
AnthropicChatOptions.builder()
.model("claude-sonnet-4")
.cacheOptions(AnthropicCacheOptions.builder()
.strategy(AnthropicCacheStrategy.SYSTEM_AND_TOOLS)
.build())
.toolCallbacks(weatherToolCallback) // 20+ tools
.maxTokens(500)
.build()
)
);会話履歴のキャッシュ
// Cache conversation history with ChatClient and memory (cache breakpoint on last user message)
ChatClient chatClient = ChatClient.builder(chatModel)
.defaultSystem("You are a personalized career counselor...")
.defaultAdvisors(MessageChatMemoryAdvisor.builder(chatMemory)
.conversationId(conversationId)
.build())
.build();
String response = chatClient.prompt()
.user("What career advice would you give me?")
.options(AnthropicChatOptions.builder()
.model("claude-sonnet-4")
.cacheOptions(AnthropicCacheOptions.builder()
.strategy(AnthropicCacheStrategy.CONVERSATION_HISTORY)
.build())
.maxTokens(500)
.build())
.call()
.content();ChatClient Fluent API の使用
String response = ChatClient.create(chatModel)
.prompt()
.system("You are an expert document analyst...")
.user("Analyze this large document: " + document)
.options(AnthropicChatOptions.builder()
.model("claude-sonnet-4")
.cacheOptions(AnthropicCacheOptions.builder()
.strategy(AnthropicCacheStrategy.SYSTEM_ONLY)
.build())
.build())
.call()
.content();高度なキャッシュオプション
メッセージごとの TTL (5m or 1h)
デフォルトでは、キャッシュされたコンテンツは 5 分間の TTL を使用します。特定のメッセージ型には 1 時間の TTL を設定できます。1 時間の TTL を使用すると、Spring AI は必要な Anthropic ベータヘッダーを自動的に設定します。
ChatResponse response = chatModel.call(
new Prompt(
List.of(new SystemMessage(largeSystemPrompt)),
AnthropicChatOptions.builder()
.model("claude-sonnet-4")
.cacheOptions(AnthropicCacheOptions.builder()
.strategy(AnthropicCacheStrategy.SYSTEM_ONLY)
.messageTypeTtl(MessageType.SYSTEM, AnthropicCacheTtl.ONE_HOUR)
.build())
.maxTokens(500)
.build()
)
); 拡張 TTL は Anthropic ベータ機能 extended-cache-ttl-2025-04-11 を使用します。 |
キャッシュ適格性フィルター
最小コンテンツ長とオプションのトークンベースの長さ関数を設定して、キャッシュブレークポイントが使用されるタイミングを制御します。
AnthropicCacheOptions cache = AnthropicCacheOptions.builder()
.strategy(AnthropicCacheStrategy.CONVERSATION_HISTORY)
.messageTypeMinContentLength(MessageType.SYSTEM, 1024)
.messageTypeMinContentLength(MessageType.USER, 1024)
.messageTypeMinContentLength(MessageType.ASSISTANT, 1024)
.contentLengthFunction(text -> MyTokenCounter.count(text))
.build();
ChatResponse response = chatModel.call(
new Prompt(
List.of(/* messages */),
AnthropicChatOptions.builder()
.model("claude-sonnet-4")
.cacheOptions(cache)
.build()
)
);SYSTEM_AND_TOOLS 戦略が使用される場合、コンテンツの長さに関係なく、ツール定義は常にキャッシュ対象として考慮されます。 |
使用例
以下は、コスト追跡を伴うプロンプトキャッシュを示す完全な例です。
// Create system content that will be reused multiple times
String largeSystemPrompt = "You are an expert software architect specializing in distributed systems...";
// First request - creates cache
ChatResponse firstResponse = chatModel.call(
new Prompt(
List.of(
new SystemMessage(largeSystemPrompt),
new UserMessage("What is microservices architecture?")
),
AnthropicChatOptions.builder()
.model("claude-sonnet-4")
.cacheOptions(AnthropicCacheOptions.builder()
.strategy(AnthropicCacheStrategy.SYSTEM_ONLY)
.build())
.maxTokens(500)
.build()
)
);
// Access cache-related token usage
AnthropicApi.Usage firstUsage = (AnthropicApi.Usage) firstResponse.getMetadata()
.getUsage().getNativeUsage();
System.out.println("Cache creation tokens: " + firstUsage.cacheCreationInputTokens());
System.out.println("Cache read tokens: " + firstUsage.cacheReadInputTokens());
// Second request with same system prompt - reads from cache
ChatResponse secondResponse = chatModel.call(
new Prompt(
List.of(
new SystemMessage(largeSystemPrompt),
new UserMessage("What are the benefits of event sourcing?")
),
AnthropicChatOptions.builder()
.model("claude-sonnet-4")
.cacheOptions(AnthropicCacheOptions.builder()
.strategy(AnthropicCacheStrategy.SYSTEM_ONLY)
.build())
.maxTokens(500)
.build()
)
);
AnthropicApi.Usage secondUsage = (AnthropicApi.Usage) secondResponse.getMetadata()
.getUsage().getNativeUsage();
System.out.println("Cache creation tokens: " + secondUsage.cacheCreationInputTokens()); // Should be 0
System.out.println("Cache read tokens: " + secondUsage.cacheReadInputTokens()); // Should be > 0トークン使用状況の追跡
Usage レコードは、キャッシュ関連のトークン消費に関する詳細な情報を提供します。Anthropic 固有のキャッシュメトリクスにアクセスするには、getNativeUsage() メソッドを使用します。
AnthropicApi.Usage usage = (AnthropicApi.Usage) response.getMetadata()
.getUsage().getNativeUsage();キャッシュ固有のメトリクスには次のものが含まれます。
cacheCreationInputTokens(): キャッシュエントリを作成するときに使用されるトークンの数を返しますcacheReadInputTokens(): 既存のキャッシュエントリから読み取られたトークンの数を返します
キャッシュされたプロンプトを初めて送信する場合: - cacheCreationInputTokens() は 0 より大きくなります - cacheReadInputTokens() は 0 になります
同じキャッシュされたプロンプトを再度送信すると、次のようになります。- cacheCreationInputTokens() は 0 になります - cacheReadInputTokens() は 0 より大きくなります
実際のユースケース
法的ドキュメント分析
複数の質問にわたってドキュメントのコンテンツをキャッシュすることで、大規模な法的契約書やコンプライアンスドキュメントを効率的に分析します。
// Load a legal contract (PDF or text)
String legalContract = loadDocument("merger-agreement.pdf"); // ~3000 tokens
// System prompt with legal expertise
String legalSystemPrompt = "You are an expert legal analyst specializing in corporate law. " +
"Analyze the following contract and provide precise answers about terms, obligations, and risks: " +
legalContract;
// First analysis - creates cache
ChatResponse riskAnalysis = chatModel.call(
new Prompt(
List.of(
new SystemMessage(legalSystemPrompt),
new UserMessage("What are the key termination clauses and associated penalties?")
),
AnthropicChatOptions.builder()
.model("claude-sonnet-4")
.cacheOptions(AnthropicCacheOptions.builder()
.strategy(AnthropicCacheStrategy.SYSTEM_ONLY)
.build())
.maxTokens(1000)
.build()
)
);
// Subsequent questions reuse cached document - 90% cost savings
ChatResponse obligationAnalysis = chatModel.call(
new Prompt(
List.of(
new SystemMessage(legalSystemPrompt), // Same content - cache hit
new UserMessage("List all financial obligations and payment schedules.")
),
AnthropicChatOptions.builder()
.model("claude-sonnet-4")
.cacheOptions(AnthropicCacheOptions.builder()
.strategy(AnthropicCacheStrategy.SYSTEM_ONLY)
.build())
.maxTokens(1000)
.build()
)
);バッチコードレビュー
レビューガイドラインをキャッシュしながら、一貫したレビュー条件で複数のコードファイルを処理します。
// Define comprehensive code review guidelines
String reviewGuidelines = """
You are a senior software engineer conducting code reviews. Apply these criteria:
- Security vulnerabilities and best practices
- Performance optimizations and memory usage
- Code maintainability and readability
- Testing coverage and edge cases
- Design patterns and architecture compliance
""";
List<String> codeFiles = Arrays.asList(
"UserService.java", "PaymentController.java", "SecurityConfig.java"
);
List<String> reviews = new ArrayList<>();
for (String filename : codeFiles) {
String sourceCode = loadSourceFile(filename);
ChatResponse review = chatModel.call(
new Prompt(
List.of(
new SystemMessage(reviewGuidelines), // Cached across all reviews
new UserMessage("Review this " + filename + " code:\n\n" + sourceCode)
),
AnthropicChatOptions.builder()
.model("claude-sonnet-4")
.cacheOptions(AnthropicCacheOptions.builder()
.strategy(AnthropicCacheStrategy.SYSTEM_ONLY)
.build())
.maxTokens(800)
.build()
)
);
reviews.add(review.getResult().getOutput().getText());
}
// Guidelines cached after first request, subsequent reviews are faster and cheaperMulti-Tenant SaaS with Shared Tools
Build a multi-tenant application where tools are shared but system prompts are customized per tenant:
// Define large shared tool set (used by all tenants)
List<FunctionCallback> sharedTools = Arrays.asList(
weatherToolCallback, // ~500 tokens
calendarToolCallback, // ~800 tokens
emailToolCallback, // ~700 tokens
analyticsToolCallback, // ~600 tokens
reportingToolCallback, // ~900 tokens
// ... 20+ more tools, totaling 5000+ tokens
);
@Service
public class MultiTenantAIService {
public String handleTenantRequest(String tenantId, String userQuery) {
// Get tenant-specific configuration
TenantConfig config = tenantRepository.findById(tenantId);
// Dynamic system prompt per tenant
String tenantSystemPrompt = String.format("""
You are %s's AI assistant. Company values: %s.
Brand voice: %s. Compliance requirements: %s.
""", config.companyName(), config.values(),
config.brandVoice(), config.compliance());
ChatResponse response = chatModel.call(
new Prompt(
List.of(
new SystemMessage(tenantSystemPrompt), // Different per tenant, NOT cached
new UserMessage(userQuery)
),
AnthropicChatOptions.builder()
.model("claude-sonnet-4")
.cacheOptions(AnthropicCacheOptions.builder()
.strategy(AnthropicCacheStrategy.TOOLS_ONLY) // Cache tools only
.build())
.toolCallbacks(sharedTools) // Cached once, shared across all tenants
.maxTokens(800)
.build()
)
);
return response.getResult().getOutput().getText();
}
}
// Tools cached once (5000 tokens @ 10% = 500 token cost for cache hits)
// Each tenant's unique system prompt processed fresh (200-500 tokens @ 100%)
// Total per request: ~700-1000 tokens vs 5500+ without TOOLS_ONLYナレッジベースによるカスタマーサポート
一貫性のある正確なレスポンスを実現するために、製品ナレッジベースをキャッシュする顧客サポートシステムを作成します。
// Load comprehensive product knowledge
String knowledgeBase = """
PRODUCT DOCUMENTATION:
- API endpoints and authentication methods
- Common troubleshooting procedures
- Billing and subscription details
- Integration guides and examples
- Known issues and workarounds
""" + loadProductDocs(); // ~2500 tokens
@Service
public class CustomerSupportService {
public String handleCustomerQuery(String customerQuery, String customerId) {
ChatResponse response = chatModel.call(
new Prompt(
List.of(
new SystemMessage("You are a helpful customer support agent. " +
"Use this knowledge base to provide accurate solutions: " + knowledgeBase),
new UserMessage("Customer " + customerId + " asks: " + customerQuery)
),
AnthropicChatOptions.builder()
.model("claude-sonnet-4")
.cacheOptions(AnthropicCacheOptions.builder()
.strategy(AnthropicCacheStrategy.SYSTEM_ONLY)
.build())
.maxTokens(600)
.build()
)
);
return response.getResult().getOutput().getText();
}
}
// Knowledge base is cached across all customer queries
// Multiple support agents can benefit from the same cached contentベストプラクティス
Choose the Right Strategy :
Use
SYSTEM_ONLYfor stable system prompts with <20 tools (tools cached implicitly via automatic lookback)Use
TOOLS_ONLYfor large stable tool sets (5000+ tokens) with dynamic system prompts (multi-tenant, A/B testing)Use
SYSTEM_AND_TOOLSwhen you have 20+ tools (beyond automatic lookback) or want both cached independently複数ターンの会話には
CONVERSATION_HISTORYと ChatClient メモリを使用しますUse
NONEto explicitly disable caching
Understand Cascade Invalidation : Anthropic’s cache hierarchy (
tools → system → messages) means changes flow downward:Changing tools invalidates: tools + system + messages (all caches) ❌❌❌
Changing system invalidates: system + messages (tools cache remains valid) ✅❌❌
Changing messages invalidates: messages only (tools and system caches remain valid) ✅✅❌
**Tool stability is critical** when using `SYSTEM_AND_TOOLS` or `CONVERSATION_HISTORY` strategies.
SYSTEM_AND_TOOLS Independence : With
SYSTEM_AND_TOOLS, changing the system message does NOT invalidate the tool cache, allowing efficient reuse of cached tools even when system prompts vary.Meet Token Requirements : Focus on caching content that meets the minimum token requirements (1024+ tokens for Sonnet 4, 2048+ for Haiku models).
Reuse Identical Content : Caching works best with exact matches of prompt content. Even small changes will require a new cache entry.
Monitor Token Usage : Use the cache usage statistics to track cache effectiveness:
java AnthropicApi.Usage usage = (AnthropicApi.Usage) response.getMetadata().getUsage().getNativeUsage(); if (usage != null) { System.out.println("Cache creation: " + usage.cacheCreationInputTokens()); System.out.println("Cache read: " + usage.cacheReadInputTokens()); }Strategic Cache Placement : The implementation automatically places cache breakpoints at optimal locations based on your chosen strategy, ensuring compliance with Anthropic’s 4-breakpoint limit.
Cache Lifetime : Default TTL is 5 minutes; set 1-hour TTL per message type via
messageTypeTtl(…). Each cache access resets the timer.Tool Caching Limitations : Be aware that tool-based interactions may not provide cache usage metadata in the response.
実装の詳細
The prompt caching implementation in Spring AI follows these key design principles:
Strategic Cache Placement : Cache breakpoints are automatically placed at optimal locations based on the chosen strategy, ensuring compliance with Anthropic’s 4-breakpoint limit.
CONVERSATION_HISTORYplaces cache breakpoints on: tools (if present), system message, and the last user messageThis enables Anthropic’s prefix matching to incrementally cache the growing conversation history
Each turn builds on the previous cached prefix, maximizing cache reuse
Provider Portability : Cache configuration is done through
AnthropicChatOptionsrather than individual messages, preserving compatibility when switching between different AI providers.スレッドセーフ : The cache breakpoint tracking is implemented with thread-safe mechanisms to handle concurrent requests correctly.
Automatic Content Ordering : The implementation ensures proper on-the-wire ordering of JSON content blocks and cache controls according to Anthropic’s API requirements.
Aggregate Eligibility Checking : For
CONVERSATION_HISTORY, the implementation considers all message types (user, assistant, tool) within the last ~20 content blocks when determining if the combined content meets the minimum token threshold for caching.
Future Enhancements
The current cache strategies are designed to handle 90% of common use cases effectively. For applications requiring more granular control, future enhancements may include:
Message-level cache control for fine-grained breakpoint placement
Multi-block content caching within individual messages
Advanced cache boundary selection for complex tool scenarios
Mixed TTL strategies for optimized cache hierarchies
These enhancements will maintain full backward compatibility while unlocking Anthropic’s complete prompt caching capabilities for specialized use cases.
考え
Anthropic Claude モデルは、「思考」機能をサポートしており、最終的な答えを出す前にモデルが推論プロセスを示すことができます。この機能により、特に段階的な推論を必要とする複雑な問題において、より透明性が高く詳細な問題解決が可能になります。
対応モデル 思考機能は、次の Claude モデルでサポートされています。
モデルの機能:
API リクエスト構造はサポートされているすべてのモデルで同じですが、出力動作は異なります。 |
思考構成
サポートされている Claude モデルで思考を有効にするには、リクエストに次の構成を含めます。
必要な構成
thinkingオブジェクトを追加する :"type": "enabled"budget_tokens: 推論のためのトークン制限 (1024 から始めることをお勧めします)
トークン予算ルール :
budget_tokensは通常max_tokensより小さくなければなりませんClaude は割り当てられたトークンよりも少ないトークンを使用する場合があります
予算が大きいほど推論の深さは増しますが、レイテンシに影響する可能性があります
インターリーブ思考でツールの使用を使用する場合 (Claude 4 のみ)、この制約は緩和されますが、Spring AI ではまだサポートされていません。
重要な考慮事項
Claude 3.7 は完全な思考内容をレスポンスで返します
Claude 4 は、モデルの内部推論の要約版を返すことで、レイテンシを削減し、機密コンテンツを保護します。
出力トークンの一部としての思考トークンは課金可能 (たとえすべての反応が目に見えなくても)
インターリーブ思考は Claude 4 モデルでのみ使用可能で、ベータヘッダー
interleaved-thinking-2025-05-14が必要です。
ツールの統合とインターリーブ思考
Claude 4 モデルはツールの使用とインターリーブされた思考をサポートし、モデルがツールの呼び出し間で推論できるようにします。
現在の Spring AI 実装では、基本的な思考とツールの使用が個別にサポートされていますが、ツールの使用とインターリーブされた思考 (複数のツール呼び出しにわたって思考が継続される) はまだサポートされていません。 |
ツールの使用とインターリーブ思考の詳細については、Anthropic ドキュメント (英語) を参照してください。
非ストリーミングの例
ChatClient API を使用して非ストリーミングリクエストで思考を有効にする方法は次のとおりです。
ChatClient chatClient = ChatClient.create(chatModel);
// For Claude 3.7 Sonnet - explicit thinking configuration required
ChatResponse response = chatClient.prompt()
.options(AnthropicChatOptions.builder()
.model("claude-3-7-sonnet-latest")
.temperature(1.0) // Temperature should be set to 1 when thinking is enabled
.maxTokens(8192)
.thinking(AnthropicApi.ThinkingType.ENABLED, 2048) // Must be ≥1024 && < max_tokens
.build())
.user("Are there an infinite number of prime numbers such that n mod 4 == 3?")
.call()
.chatResponse();
// For Claude 4 models - thinking is enabled by default
ChatResponse response4 = chatClient.prompt()
.options(AnthropicChatOptions.builder()
.model("claude-opus-4-0")
.maxTokens(8192)
// No explicit thinking configuration needed
.build())
.user("Are there an infinite number of prime numbers such that n mod 4 == 3?")
.call()
.chatResponse();
// Process the response which may contain thinking content
for (Generation generation : response.getResults()) {
AssistantMessage message = generation.getOutput();
if (message.getText() != null) {
// Regular text response
System.out.println("Text response: " + message.getText());
}
else if (message.getMetadata().containsKey("signature")) {
// Thinking content
System.out.println("Thinking: " + message.getMetadata().get("thinking"));
System.out.println("Signature: " + message.getMetadata().get("signature"));
}
}ストリーミングの例
ストリーミングレスポンスで思考を使用することもできます。
ChatClient chatClient = ChatClient.create(chatModel);
// For Claude 3.7 Sonnet - explicit thinking configuration
Flux<ChatResponse> responseFlux = chatClient.prompt()
.options(AnthropicChatOptions.builder()
.model("claude-3-7-sonnet-latest")
.temperature(1.0)
.maxTokens(8192)
.thinking(AnthropicApi.ThinkingType.ENABLED, 2048)
.build())
.user("Are there an infinite number of prime numbers such that n mod 4 == 3?")
.stream();
// For Claude 4 models - thinking is enabled by default
Flux<ChatResponse> responseFlux4 = chatClient.prompt()
.options(AnthropicChatOptions.builder()
.model("claude-opus-4-0")
.maxTokens(8192)
// No explicit thinking configuration needed
.build())
.user("Are there an infinite number of prime numbers such that n mod 4 == 3?")
.stream();
// For streaming, you might want to collect just the text responses
String textContent = responseFlux.collectList()
.block()
.stream()
.map(ChatResponse::getResults)
.flatMap(List::stream)
.map(Generation::getOutput)
.map(AssistantMessage::getText)
.filter(text -> text != null && !text.isBlank())
.collect(Collectors.joining());ツール / 関数の呼び出し
AnthropicChatModel にカスタム Java ツールを登録し、Anthropic Claude モデルで、登録された関数の 1 つまたは複数を呼び出すための引数を含む JSON オブジェクトをインテリジェントに出力するように選択できます。これは、LLM 機能を外部ツールや API に接続するための強力な手法です。ツール呼び出しの詳細については、こちらを参照してください。
Tool Choice
The tool_choice parameter allows you to control how the model uses the provided tools. This feature gives you fine-grained control over tool execution behavior.
For complete API details, see the Anthropic tool_choice documentation (英語) .
Tool Choice Options
Spring AI provides four tool choice strategies through the AnthropicApi.ToolChoice interface:
ToolChoiceAuto(default): The model automatically decides whether to use tools or respond with textToolChoiceAny: The model must use at least one of the available toolsToolChoiceTool: The model must use a specific tool by nameToolChoiceNone: The model cannot use any tools
Disabling Parallel Tool Use
All tool choice options (except ToolChoiceNone) support a disableParallelToolUse parameter. When set to true, the model will output at most one tool use.
使用例
Auto Mode (デフォルトの動作)
Let the model decide whether to use tools:
ChatResponse response = chatModel.call(
new Prompt(
"What's the weather in San Francisco?",
AnthropicChatOptions.builder()
.toolChoice(new AnthropicApi.ToolChoiceAuto())
.toolCallbacks(weatherToolCallback)
.build()
)
);Force Tool Use (任意)
Require the model to use at least one tool:
ChatResponse response = chatModel.call(
new Prompt(
"What's the weather?",
AnthropicChatOptions.builder()
.toolChoice(new AnthropicApi.ToolChoiceAny())
.toolCallbacks(weatherToolCallback, calculatorToolCallback)
.build()
)
);Force Specific Tool
Require the model to use a specific tool by name:
ChatResponse response = chatModel.call(
new Prompt(
"What's the weather in San Francisco?",
AnthropicChatOptions.builder()
.toolChoice(new AnthropicApi.ToolChoiceTool("get_weather"))
.toolCallbacks(weatherToolCallback, calculatorToolCallback)
.build()
)
);Disable Tool Use
Prevent the model from using any tools:
ChatResponse response = chatModel.call(
new Prompt(
"What's the weather in San Francisco?",
AnthropicChatOptions.builder()
.toolChoice(new AnthropicApi.ToolChoiceNone())
.toolCallbacks(weatherToolCallback)
.build()
)
);Disable Parallel Tool Use
Force the model to use only one tool at a time:
ChatResponse response = chatModel.call(
new Prompt(
"What's the weather in San Francisco and what's 2+2?",
AnthropicChatOptions.builder()
.toolChoice(new AnthropicApi.ToolChoiceAuto(true)) // disableParallelToolUse = true
.toolCallbacks(weatherToolCallback, calculatorToolCallback)
.build()
)
);Using ChatClient API
You can also use tool choice with the fluent ChatClient API:
String response = ChatClient.create(chatModel)
.prompt()
.user("What's the weather in San Francisco?")
.options(AnthropicChatOptions.builder()
.toolChoice(new AnthropicApi.ToolChoiceTool("get_weather"))
.build())
.call()
.content();ユースケース
検証 : Use
ToolChoiceToolto ensure a specific tool is called for critical operations効率 : Use
ToolChoiceAnywhen you know a tool must be used to avoid unnecessary text generationコントロール : Use
ToolChoiceNoneto temporarily disable tool access while keeping tool definitions registeredSequential Processing : Use
disableParallelToolUseto force sequential tool execution for dependent operations
マルチモーダル
マルチモーダル性とは、テキスト、PDF、イメージ、データ形式など、さまざまなソースからの情報を同時に理解して処理するモデルの機能を指します。
イメージ
現在、Anthropic、Claude 3 は、images の base64 ソース型と、image/jpeg、image/png、image/gif、image/webp メディア型をサポートしています。詳細については、ビジョンガイド (英語) を確認してください。Anthropic、Claude 3.5 Sonnet は、application/pdf ファイルの pdf ソース型もサポートしています。
Spring AI の Message インターフェースは、メディア型を導入することでマルチモーダル AI モデルをサポートします。この型には、生のメディアデータに Spring の org.springframework.util.MimeType および java.lang.Object を使用して、メッセージ内のメディア添付ファイルに関するデータと情報が含まれます。
以下は、AnthropicChatModelIT.java [GitHub] (英語) から抽出された簡単なコード例で、ユーザーテキストとイメージの組み合わせを示しています。
var imageData = new ClassPathResource("/multimodal.test.png");
var userMessage = new UserMessage("Explain what do you see on this picture?",
List.of(new Media(MimeTypeUtils.IMAGE_PNG, this.imageData)));
ChatResponse response = chatModel.call(new Prompt(List.of(this.userMessage)));
logger.info(response.getResult().getOutput().getContent()); 入力イメージ multimodal.test.png :

「この写真に何が写っているか説明してください」というテキストメッセージとともに、次のようなレスポンスが生成されます。
The image shows a close-up view of a wire fruit basket containing several pieces of fruit. ...
Sonnet 以降では 3.5 と PDF サポート (ベータ) (英語) が提供されています。メッセージに PDF ファイルを添付するには、application/pdf メディア型を使用します。
var pdfData = new ClassPathResource("/spring-ai-reference-overview.pdf");
var userMessage = new UserMessage(
"You are a very professional document summarization specialist. Please summarize the given document.",
List.of(new Media(new MimeType("application", "pdf"), pdfData)));
var response = this.chatModel.call(new Prompt(List.of(userMessage)));引用
Anthropic’s Citations API (英語) allows Claude to reference specific parts of provided documents when generating responses. When citation documents are included in a prompt, Claude can cite the source material, and citation metadata (character ranges, page numbers, or content blocks) is returned in the response metadata.
Citations help improve:
Accuracy verification : Users can verify Claude’s responses against source material
透過性 : See exactly which parts of documents informed the response
準拠 : Meet requirements for source attribution in regulated industries
信頼 : Build confidence by showing where information came from
対応モデル Citations are supported on Claude 3.7 Sonnet and Claude 4 models (Opus and Sonnet). ドキュメントタイプ Three types of citation documents are supported:
|
Creating Citation Documents
Use the CitationDocument builder to create documents that can be cited:
Plain Text Documents
CitationDocument document = CitationDocument.builder()
.plainText("The Eiffel Tower was completed in 1889 in Paris, France. " +
"It stands 330 meters tall and was designed by Gustave Eiffel.")
.title("Eiffel Tower Facts")
.citationsEnabled(true)
.build();PDF Documents
// From file path
CitationDocument document = CitationDocument.builder()
.pdfFile("path/to/document.pdf")
.title("Technical Specification")
.citationsEnabled(true)
.build();
// From byte array
byte[] pdfBytes = loadPdfBytes();
CitationDocument document = CitationDocument.builder()
.pdf(pdfBytes)
.title("Product Manual")
.citationsEnabled(true)
.build();Custom Content Blocks
For fine-grained citation control, use custom content blocks:
CitationDocument document = CitationDocument.builder()
.customContent(
"The Great Wall of China is approximately 21,196 kilometers long.",
"It was built over many centuries, starting in the 7th century BC.",
"The wall was constructed to protect Chinese states from invasions."
)
.title("Great Wall Facts")
.citationsEnabled(true)
.build();Using Citations in Requests
Include citation documents in your chat options:
ChatResponse response = chatModel.call(
new Prompt(
"When was the Eiffel Tower built and how tall is it?",
AnthropicChatOptions.builder()
.model("claude-3-7-sonnet-latest")
.maxTokens(1024)
.citationDocuments(document)
.build()
)
);Multiple Documents
You can provide multiple documents for Claude to reference:
CitationDocument parisDoc = CitationDocument.builder()
.plainText("Paris is the capital city of France with a population of 2.1 million.")
.title("Paris Information")
.citationsEnabled(true)
.build();
CitationDocument eiffelDoc = CitationDocument.builder()
.plainText("The Eiffel Tower was designed by Gustave Eiffel for the 1889 World's Fair.")
.title("Eiffel Tower History")
.citationsEnabled(true)
.build();
ChatResponse response = chatModel.call(
new Prompt(
"What is the capital of France and who designed the Eiffel Tower?",
AnthropicChatOptions.builder()
.model("claude-3-7-sonnet-latest")
.citationDocuments(parisDoc, eiffelDoc)
.build()
)
);Accessing Citations
Citations are returned in the response metadata:
ChatResponse response = chatModel.call(prompt);
// Get citations from metadata
List<Citation> citations = (List<Citation>) response.getMetadata().get("citations");
// Optional: Get citation count directly from metadata
Integer citationCount = (Integer) response.getMetadata().get("citationCount");
System.out.println("Total citations: " + citationCount);
// Process each citation
for (Citation citation : citations) {
System.out.println("Document: " + citation.getDocumentTitle());
System.out.println("Location: " + citation.getLocationDescription());
System.out.println("Cited text: " + citation.getCitedText());
System.out.println("Document index: " + citation.getDocumentIndex());
System.out.println();
}Citation Types
Citations contain different location information depending on the document type:
Character Location (プレーンテキスト)
For plain text documents, citations include character indices:
Citation citation = citations.get(0);
if (citation.getType() == Citation.LocationType.CHAR_LOCATION) {
int start = citation.getStartCharIndex();
int end = citation.getEndCharIndex();
String text = citation.getCitedText();
System.out.println("Characters " + start + "-" + end + ": " + text);
}Page Location (PDF)
For PDF documents, citations include page numbers:
Citation citation = citations.get(0);
if (citation.getType() == Citation.LocationType.PAGE_LOCATION) {
int startPage = citation.getStartPageNumber();
int endPage = citation.getEndPageNumber();
System.out.println("Pages " + startPage + "-" + endPage);
}Content Block Location (Custom Content)
For custom content, citations reference specific content blocks:
Citation citation = citations.get(0);
if (citation.getType() == Citation.LocationType.CONTENT_BLOCK_LOCATION) {
int startBlock = citation.getStartBlockIndex();
int endBlock = citation.getEndBlockIndex();
System.out.println("Content blocks " + startBlock + "-" + endBlock);
}Complete Example
Here’s a complete example demonstrating citation usage:
// Create a citation document
CitationDocument document = CitationDocument.builder()
.plainText("Spring AI is an application framework for AI engineering. " +
"It provides a Spring-friendly API for developing AI applications. " +
"The framework includes abstractions for chat models, embedding models, " +
"and vector databases.")
.title("Spring AI Overview")
.citationsEnabled(true)
.build();
// Call the model with the document
ChatResponse response = chatModel.call(
new Prompt(
"What is Spring AI?",
AnthropicChatOptions.builder()
.model("claude-3-7-sonnet-latest")
.maxTokens(1024)
.citationDocuments(document)
.build()
)
);
// Display the response
System.out.println("Response: " + response.getResult().getOutput().getText());
System.out.println("\nCitations:");
// Process citations
List<Citation> citations = (List<Citation>) response.getMetadata().get("citations");
if (citations != null && !citations.isEmpty()) {
for (int i = 0; i < citations.size(); i++) {
Citation citation = citations.get(i);
System.out.println("\n[" + (i + 1) + "] " + citation.getDocumentTitle());
System.out.println(" Location: " + citation.getLocationDescription());
System.out.println(" Text: " + citation.getCitedText());
}
} else {
System.out.println("No citations were provided in the response.");
}ベストプラクティス
Use descriptive titles : Provide meaningful titles for citation documents to help users identify sources in the citations.
Check for null citations : Not all responses will include citations, so always validate the citations metadata exists before accessing it.
Consider document size : Larger documents provide more context but consume more input tokens and may affect response time.
Leverage multiple documents : When answering questions that span multiple sources, provide all relevant documents in a single request rather than making multiple calls.
Use appropriate document types : Choose plain text for simple content, PDF for existing documents, and custom content blocks when you need fine-grained control over citation granularity.
実際のユースケース
法的ドキュメント分析
Analyze contracts and legal documents while maintaining source attribution:
CitationDocument contract = CitationDocument.builder()
.pdfFile("merger-agreement.pdf")
.title("Merger Agreement 2024")
.citationsEnabled(true)
.build();
ChatResponse response = chatModel.call(
new Prompt(
"What are the key termination clauses in this contract?",
AnthropicChatOptions.builder()
.model("claude-sonnet-4")
.maxTokens(2000)
.citationDocuments(contract)
.build()
)
);
// Citations will reference specific pages in the PDFCustomer Support Knowledge Base
Provide accurate customer support answers with verifiable sources:
CitationDocument kbArticle1 = CitationDocument.builder()
.plainText(loadKnowledgeBaseArticle("authentication"))
.title("Authentication Guide")
.citationsEnabled(true)
.build();
CitationDocument kbArticle2 = CitationDocument.builder()
.plainText(loadKnowledgeBaseArticle("billing"))
.title("Billing FAQ")
.citationsEnabled(true)
.build();
ChatResponse response = chatModel.call(
new Prompt(
"How do I reset my password and update my billing information?",
AnthropicChatOptions.builder()
.model("claude-3-7-sonnet-latest")
.citationDocuments(kbArticle1, kbArticle2)
.build()
)
);
// Citations show which KB articles were referencedResearch and Compliance
Generate reports that require source citations for compliance:
CitationDocument clinicalStudy = CitationDocument.builder()
.pdfFile("clinical-trial-results.pdf")
.title("Clinical Trial Phase III Results")
.citationsEnabled(true)
.build();
CitationDocument regulatoryGuidance = CitationDocument.builder()
.plainText(loadRegulatoryDocument())
.title("FDA Guidance Document")
.citationsEnabled(true)
.build();
ChatResponse response = chatModel.call(
new Prompt(
"Summarize the efficacy findings and regulatory implications.",
AnthropicChatOptions.builder()
.model("claude-sonnet-4")
.maxTokens(3000)
.citationDocuments(clinicalStudy, regulatoryGuidance)
.build()
)
);
// Citations provide audit trail for complianceCitation Document Options
Context Field
Optionally provide context about the document that won’t be cited but can guide Claude’s understanding:
CitationDocument document = CitationDocument.builder()
.plainText("...")
.title("Legal Contract")
.context("This is a merger agreement dated January 2024 between Company A and Company B")
.build();Controlling Citations
By default, citations are disabled for all documents (opt-in behavior). To enable citations, explicitly set citationsEnabled(true):
CitationDocument document = CitationDocument.builder()
.plainText("The Eiffel Tower was completed in 1889...")
.title("Historical Facts")
.citationsEnabled(true) // Explicitly enable citations for this document
.build();You can also provide documents without citations for background context:
CitationDocument backgroundDoc = CitationDocument.builder()
.plainText("Background information about the industry...")
.title("Context Document")
// citationsEnabled defaults to false - Claude will use this but not cite it
.build();Anthropic requires consistent citation settings across all documents in a request. You cannot mix citation-enabled and citation-disabled documents in the same request. |
Skills
Anthropic’s Skills API (英語) extends Claude’s capabilities with specialized, pre-packaged abilities for document generation. Skills enable Claude to create actual downloadable files - Excel spreadsheets, PowerPoint presentations, Word documents, and PDFs - rather than just describing what these documents might contain.
Skills solve a fundamental limitation of traditional LLMs:
Traditional Claude : "Here’s how your sales report would look…" (text description only)
With Skills : Creates an actual
sales_report.xlsxfile you can download and open in Excel
対応モデル Skills are supported on Claude Sonnet 4, Claude Sonnet 4.5, Claude Opus 4, and later models. 要件
|
Pre-built Anthropic Skills
Spring AI provides type-safe access to Anthropic’s pre-built skills through the AnthropicSkill enum:
| Skill | 説明 | Generated File Type |
|---|---|---|
| Excel spreadsheet generation and manipulation |
|
| PowerPoint presentation creation |
|
| Word document generation |
|
| PDF document creation |
|
Basic Usage
Enable skills by adding them to your AnthropicChatOptions:
ChatResponse response = chatModel.call(
new Prompt(
"Create an Excel spreadsheet with Q1 2025 sales data. " +
"Include columns for Month, Revenue, and Expenses with 3 rows of sample data.",
AnthropicChatOptions.builder()
.model("claude-sonnet-4-5")
.maxTokens(4096)
.anthropicSkill(AnthropicApi.AnthropicSkill.XLSX)
.build()
)
);
// Claude will generate an actual Excel file
String responseText = response.getResult().getOutput().getText();
System.out.println(responseText);
// Output: "I've created an Excel spreadsheet with your Q1 2025 sales data..."
Multiple Skills
You can enable multiple skills in a single request (up to 8):
ChatResponse response = chatModel.call(
new Prompt(
"Create a sales report with both an Excel file containing the raw data " +
"and a PowerPoint presentation summarizing the key findings.",
AnthropicChatOptions.builder()
.model("claude-sonnet-4-5")
.maxTokens(8192)
.anthropicSkill(AnthropicApi.AnthropicSkill.XLSX)
.anthropicSkill(AnthropicApi.AnthropicSkill.PPTX)
.build()
)
);
Using SkillContainer for Advanced Configuration
For more control, use SkillContainer directly:
AnthropicApi.SkillContainer container = AnthropicApi.SkillContainer.builder()
.anthropicSkill(AnthropicApi.AnthropicSkill.XLSX)
.anthropicSkill(AnthropicApi.AnthropicSkill.PPTX, "20251013") // Specific version
.build();
ChatResponse response = chatModel.call(
new Prompt(
"Generate the quarterly report",
AnthropicChatOptions.builder()
.model("claude-sonnet-4-5")
.maxTokens(4096)
.skillContainer(container)
.build()
)
);
Using ChatClient Fluent API
Skills work seamlessly with the ChatClient fluent API:
String response = ChatClient.create(chatModel)
.prompt()
.user("Create a PowerPoint presentation about Spring AI with 3 slides: " +
"Title, Key Features, and Getting Started")
.options(AnthropicChatOptions.builder()
.model("claude-sonnet-4-5")
.maxTokens(4096)
.anthropicSkill(AnthropicApi.AnthropicSkill.PPTX)
.build())
.call()
.content();
Streaming with Skills
Skills work with streaming responses:
Flux<ChatResponse> responseFlux = chatModel.stream(
new Prompt(
"Create a Word document explaining machine learning concepts",
AnthropicChatOptions.builder()
.model("claude-sonnet-4-5")
.maxTokens(4096)
.anthropicSkill(AnthropicApi.AnthropicSkill.DOCX)
.build()
)
);
responseFlux.subscribe(response -> {
String content = response.getResult().getOutput().getText();
System.out.print(content);
});
Downloading Generated Files
When Claude generates files using Skills, the response contains file IDs that can be used to download the actual files via the Files API.
Spring AI provides the SkillsResponseHelper utility class for extracting file IDs and downloading files.
Extracting File IDs
import org.springframework.ai.anthropic.SkillsResponseHelper;
ChatResponse response = chatModel.call(prompt);
// Extract all file IDs from the response
List<String> fileIds = SkillsResponseHelper.extractFileIds(response);
for (String fileId : fileIds) {
System.out.println("Generated file ID: " + fileId);
}
Getting File Metadata
Before downloading, you can retrieve file metadata:
@Autowired
private AnthropicApi anthropicApi;
// Get metadata for a specific file
String fileId = fileIds.get(0);
AnthropicApi.FileMetadata metadata = anthropicApi.getFileMetadata(fileId);
System.out.println("Filename: " + metadata.filename()); // e.g., "sales_report.xlsx"
System.out.println("Size: " + metadata.size() + " bytes"); // e.g., 5082
System.out.println("MIME Type: " + metadata.mimeType()); // e.g., "application/vnd..."
Downloading File Content
// Download file content as bytes
byte[] fileContent = anthropicApi.downloadFile(fileId);
// Save to local file system
Path outputPath = Path.of("downloads", metadata.filename());
Files.write(outputPath, fileContent);
System.out.println("Saved file to: " + outputPath);
Convenience Method: Download All Files
The SkillsResponseHelper provides a convenience method to download all generated files at once:
// Download all files to a target directory
Path targetDir = Path.of("generated-files");
Files.createDirectories(targetDir);
List<Path> savedFiles = SkillsResponseHelper.downloadAllFiles(response, anthropicApi, targetDir);
for (Path file : savedFiles) {
System.out.println("Downloaded: " + file.getFileName() +
" (" + Files.size(file) + " bytes)");
}
Complete File Download Example
Here’s a complete example showing Skills usage with file download:
@Service
public class DocumentGenerationService {
private final AnthropicChatModel chatModel;
private final AnthropicApi anthropicApi;
public DocumentGenerationService(AnthropicChatModel chatModel, AnthropicApi anthropicApi) {
this.chatModel = chatModel;
this.anthropicApi = anthropicApi;
}
public Path generateSalesReport(String quarter, Path outputDir) throws IOException {
// Generate Excel report using Skills
ChatResponse response = chatModel.call(
new Prompt(
"Create an Excel spreadsheet with " + quarter + " sales data. " +
"Include Month, Revenue, Expenses, and Profit columns.",
AnthropicChatOptions.builder()
.model("claude-sonnet-4-5")
.maxTokens(4096)
.anthropicSkill(AnthropicApi.AnthropicSkill.XLSX)
.build()
)
);
// Extract file IDs from the response
List<String> fileIds = SkillsResponseHelper.extractFileIds(response);
if (fileIds.isEmpty()) {
throw new RuntimeException("No file was generated");
}
// Download the generated file
String fileId = fileIds.get(0);
AnthropicApi.FileMetadata metadata = anthropicApi.getFileMetadata(fileId);
byte[] content = anthropicApi.downloadFile(fileId);
// Save to output directory
Path outputPath = outputDir.resolve(metadata.filename());
Files.write(outputPath, content);
return outputPath;
}
}
Files API Operations
The AnthropicApi provides direct access to the Files API:
| Method | Description |
|---|---|
| Get metadata including filename, size, MIME type, and expiration time |
| Download file content as byte array |
| List files with pagination support |
| Delete a file immediately (files auto-expire after 24 hours) |
Listing Files
// List files with pagination
AnthropicApi.FilesListResponse files = anthropicApi.listFiles(20, null);
for (AnthropicApi.FileMetadata file : files.data()) {
System.out.println(file.id() + ": " + file.filename());
}
// Check for more pages
if (files.hasMore()) {
AnthropicApi.FilesListResponse nextPage = anthropicApi.listFiles(20, files.nextPage());
// Process next page...
}ベストプラクティス
Use appropriate models : Skills work best with Claude Sonnet 4 and later models. Ensure you’re using a supported model.
Set sufficient max tokens : Document generation can require significant tokens. Use
maxTokens(4096)or higher for complex documents.Be specific in prompts : Provide clear, detailed instructions about document structure, content, and formatting.
Handle file downloads promptly : Generated files expire after 24 hours. Download files soon after generation.
Check for file IDs : Always verify that file IDs were returned before attempting downloads. Some prompts may result in text responses without file generation.
Use defensive error handling : Wrap file operations in try-catch blocks to handle network issues or expired files gracefully.
List<String> fileIds = SkillsResponseHelper.extractFileIds(response);
if (fileIds.isEmpty()) {
// Claude may have responded with text instead of generating a file
String text = response.getResult().getOutput().getText();
log.warn("No files generated. Response: {}", text);
return;
}
try {
byte[] content = anthropicApi.downloadFile(fileIds.get(0));
// Process file...
} catch (Exception e) {
log.error("Failed to download file: {}", e.getMessage());
}実際のユースケース
Automated Report Generation
Generate formatted business reports from data:
@Service
public class ReportService {
private final AnthropicChatModel chatModel;
private final AnthropicApi anthropicApi;
public byte[] generateMonthlyReport(SalesData data) throws IOException {
String prompt = String.format(
"Create a PowerPoint presentation summarizing monthly sales performance. " +
"Total Revenue: $%,.2f, Total Expenses: $%,.2f, Net Profit: $%,.2f. " +
"Include charts and key insights. Create 5 slides: " +
"1) Title, 2) Revenue Overview, 3) Expense Breakdown, " +
"4) Profit Analysis, 5) Recommendations.",
data.revenue(), data.expenses(), data.profit()
);
ChatResponse response = chatModel.call(
new Prompt(prompt,
AnthropicChatOptions.builder()
.model("claude-sonnet-4-5")
.maxTokens(8192)
.anthropicSkill(AnthropicApi.AnthropicSkill.PPTX)
.build()
)
);
List<String> fileIds = SkillsResponseHelper.extractFileIds(response);
return anthropicApi.downloadFile(fileIds.get(0));
}
}Data Export Service
Export structured data to Excel format:
@RestController
public class ExportController {
private final AnthropicChatModel chatModel;
private final AnthropicApi anthropicApi;
private final CustomerRepository customerRepository;
@GetMapping("/export/customers")
public ResponseEntity<byte[]> exportCustomers() throws IOException {
List<Customer> customers = customerRepository.findAll();
String dataDescription = customers.stream()
.map(c -> String.format("%s, %s, %s", c.name(), c.email(), c.tier()))
.collect(Collectors.joining("\n"));
ChatResponse response = chatModel.call(
new Prompt(
"Create an Excel spreadsheet with customer data. " +
"Columns: Name, Email, Tier. Format the header row with bold text. " +
"Data:\n" + dataDescription,
AnthropicChatOptions.builder()
.model("claude-sonnet-4-5")
.maxTokens(4096)
.anthropicSkill(AnthropicApi.AnthropicSkill.XLSX)
.build()
)
);
List<String> fileIds = SkillsResponseHelper.extractFileIds(response);
byte[] content = anthropicApi.downloadFile(fileIds.get(0));
AnthropicApi.FileMetadata metadata = anthropicApi.getFileMetadata(fileIds.get(0));
return ResponseEntity.ok()
.header(HttpHeaders.CONTENT_DISPOSITION,
"attachment; filename=\"" + metadata.filename() + "\"")
.contentType(MediaType.parseMediaType(metadata.mimeType()))
.body(content);
}
}Multi-Format Document Generation
Generate multiple document formats from a single request:
public Map<String, byte[]> generateProjectDocumentation(ProjectInfo project) throws IOException {
ChatResponse response = chatModel.call(
new Prompt(
"Create project documentation for: " + project.name() + "\n" +
"Description: " + project.description() + "\n\n" +
"Generate:\n" +
"1. An Excel file with the project timeline and milestones\n" +
"2. A PowerPoint overview presentation (3-5 slides)\n" +
"3. A Word document with detailed specifications",
AnthropicChatOptions.builder()
.model("claude-sonnet-4-5")
.maxTokens(16384)
.anthropicSkill(AnthropicApi.AnthropicSkill.XLSX)
.anthropicSkill(AnthropicApi.AnthropicSkill.PPTX)
.anthropicSkill(AnthropicApi.AnthropicSkill.DOCX)
.build()
)
);
Map<String, byte[]> documents = new HashMap<>();
List<String> fileIds = SkillsResponseHelper.extractFileIds(response);
for (String fileId : fileIds) {
AnthropicApi.FileMetadata metadata = anthropicApi.getFileMetadata(fileId);
byte[] content = anthropicApi.downloadFile(fileId);
documents.put(metadata.filename(), content);
}
return documents;
}Combining Skills with Other Features
Skills can be combined with other Anthropic features like Prompt Caching:
ChatResponse response = chatModel.call(
new Prompt(
List.of(
new SystemMessage("You are an expert data analyst and document creator..."),
new UserMessage("Create a financial summary spreadsheet")
),
AnthropicChatOptions.builder()
.model("claude-sonnet-4-5")
.maxTokens(4096)
.anthropicSkill(AnthropicApi.AnthropicSkill.XLSX)
.cacheOptions(AnthropicCacheOptions.builder()
.strategy(AnthropicCacheStrategy.SYSTEM_ONLY)
.build())
.build()
)
);About Custom Skills In addition to the pre-built skills documented above, Anthropic supports custom skills that organizations can create for specialized document templates, formatting rules, or domain-specific behaviors. 重要 : Custom skills must be created and uploaded through Anthropic’s platform (Console or API) before they can be used. Spring AI currently supports using custom skills once they are set up, but does not provide API for creating or managing custom skills. If you have custom skills configured in your Anthropic workspace, you can reference them by their skill ID: Refer to the Anthropic Skills API documentation (英語) for details on creating and managing custom skills in your workspace. |
サンプルコントローラー
新しい Spring Boot プロジェクトを作成し、spring-ai-starter-model-anthropic を pom (または gradle) の依存関係に追加します。
src/main/resources ディレクトリに application.properties ファイルを追加して、Anthropic チャットモデルを有効にして構成します。
spring.ai.anthropic.api-key=YOUR_API_KEY
spring.ai.anthropic.chat.options.model=claude-3-5-sonnet-latest
spring.ai.anthropic.chat.options.temperature=0.7
spring.ai.anthropic.chat.options.max-tokens=450api-key を Anthropic の資格情報に置き換えます。 |
これにより、クラスに挿入できる AnthropicChatModel 実装が作成されます。以下は、テキスト生成にチャットモデルを使用する単純な @Controller クラスの例です。
@RestController
public class ChatController {
private final AnthropicChatModel chatModel;
@Autowired
public ChatController(AnthropicChatModel chatModel) {
this.chatModel = chatModel;
}
@GetMapping("/ai/generate")
public Map generate(@RequestParam(value = "message", defaultValue = "Tell me a joke") String message) {
return Map.of("generation", this.chatModel.call(message));
}
@GetMapping("/ai/generateStream")
public Flux<ChatResponse> generateStream(@RequestParam(value = "message", defaultValue = "Tell me a joke") String message) {
Prompt prompt = new Prompt(new UserMessage(message));
return this.chatModel.stream(prompt);
}
}手動構成
AnthropicChatModel [GitHub] (英語) は ChatModel と StreamingChatModel を実装し、低レベル AnthropicApi クライアントを使用して Anthropic サービスに接続します。
spring-ai-anthropic 依存関係をプロジェクトの Maven pom.xml ファイルに追加します。
<dependency>
<groupId>org.springframework.ai</groupId>
<artifactId>spring-ai-anthropic</artifactId>
</dependency> または、Gradle build.gradle ビルドファイルに保存します。
dependencies {
implementation 'org.springframework.ai:spring-ai-anthropic'
}| Spring AI BOM をビルドファイルに追加するには、"依存関係管理" セクションを参照してください。 |
次に、AnthropicChatModel を作成し、テキスト生成に使用します。
var anthropicApi = new AnthropicApi(System.getenv("ANTHROPIC_API_KEY"));
var anthropicChatOptions = AnthropicChatOptions.builder()
.model("claude-3-7-sonnet-20250219")
.temperature(0.4)
.maxTokens(200)
.build()
var chatModel = AnthropicChatModel.builder().anthropicApi(anthropicApi)
.defaultOptions(anthropicChatOptions).build();
ChatResponse response = this.chatModel.call(
new Prompt("Generate the names of 5 famous pirates."));
// Or with streaming responses
Flux<ChatResponse> response = this.chatModel.stream(
new Prompt("Generate the names of 5 famous pirates."));AnthropicChatOptions は、チャットリクエストの構成情報を提供します。AnthropicChatOptions.Builder は流れるようなオプションビルダーです。
低レベル AnthropicApi クライアント
AnthropicApi [GitHub] (英語) が提供するのは、Anthropic メッセージ API (英語) 用の軽量 Java クライアントです。
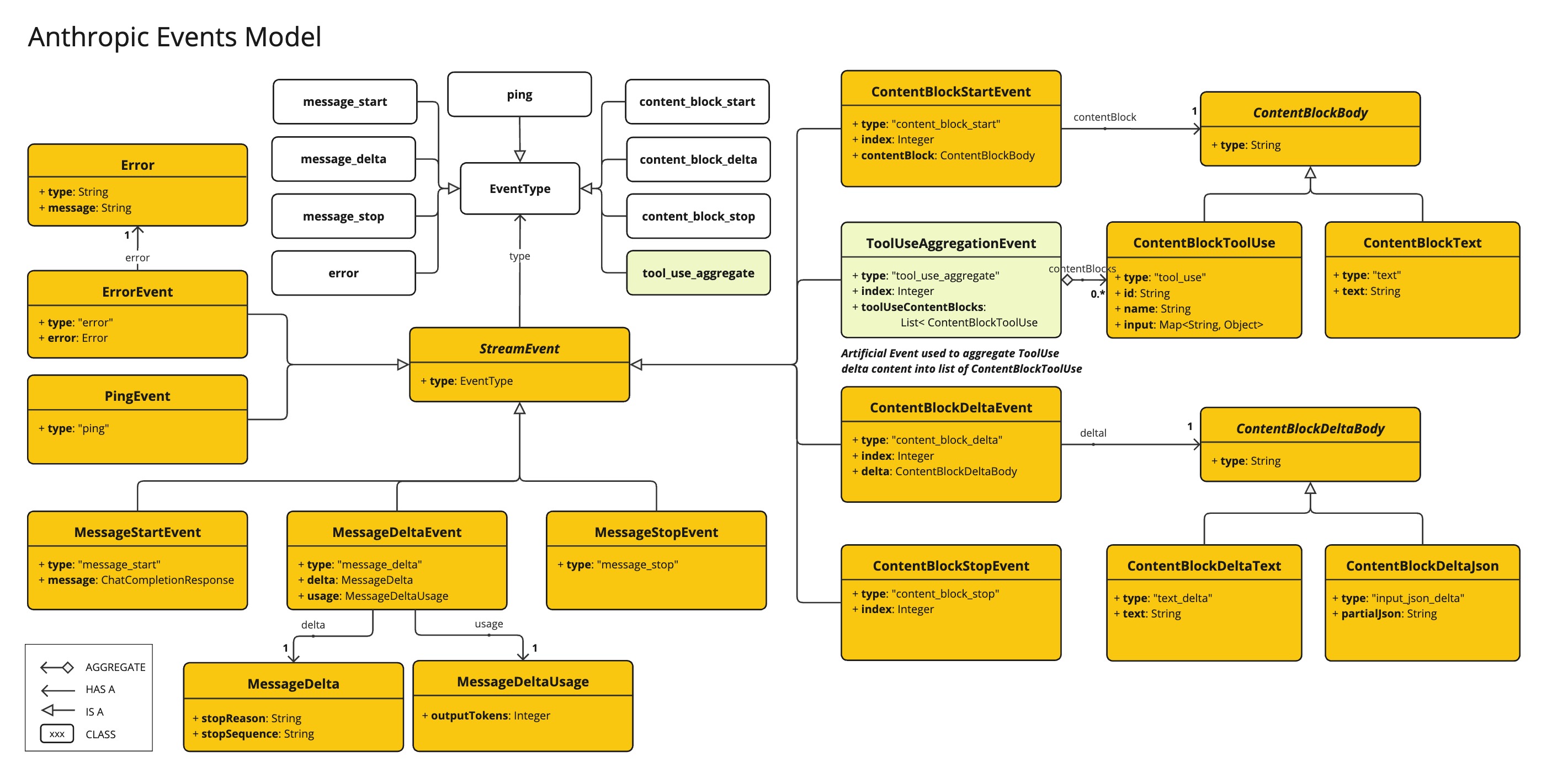
次のクラス図は、AnthropicApi チャットインターフェースと構成要素を示しています。


API をプログラムで使用する方法の簡単なスニペットを次に示します。
AnthropicApi anthropicApi =
new AnthropicApi(System.getenv("ANTHROPIC_API_KEY"));
AnthropicMessage chatCompletionMessage = new AnthropicMessage(
List.of(new ContentBlock("Tell me a Joke?")), Role.USER);
// Sync request
ResponseEntity<ChatCompletionResponse> response = this.anthropicApi
.chatCompletionEntity(new ChatCompletionRequest(AnthropicApi.ChatModel.CLAUDE_3_OPUS.getValue(),
List.of(this.chatCompletionMessage), null, 100, 0.8, false));
// Streaming request
Flux<StreamResponse> response = this.anthropicApi
.chatCompletionStream(new ChatCompletionRequest(AnthropicApi.ChatModel.CLAUDE_3_OPUS.getValue(),
List.of(this.chatCompletionMessage), null, 100, 0.8, true));詳細については、AnthropicApi.java [GitHub] (英語) の JavaDoc を参照してください。
低レベル API の例
AnthropicApiIT.java [GitHub] (英語) テストでは、軽量ライブラリの使用方法の一般的な例をいくつか示します。